51吃瓜
English
|
51吃瓜 官网
51吃瓜
51吃瓜概况
51吃瓜简介
现任领导
历史沿革
机构设置
师资队伍
博导风采
硕导风采
其他教师
办公室实验室人员
学科建设
学科概况
国家重点学科
江苏省优势学科
博士点硕士点
博士后流动站
科学研究
51吃瓜 概况
51吃瓜 成果
51吃瓜 项目
基地建设
现代农业装备与技术教育部重点实验室
江苏省农业装备与智能化高技术研究重点实验室
江苏省农业装备与技术国家重点实验室培育点
农业装备虚拟仿真实验教学中心
植保工程农业农村部重点实验室
教学工作
本科生
研究生
留学生
教学研究
党群工作
组织建设
党建动态
党史学习
师德师风建设
分党校工作
分工会工作
统战工作
主题活动
院关工委建设
清风廉政
党群信箱
学生工作
学工组织
学工制度
管理服务
心灵驿站
团学风采
立德树人机制综合改革试点
51吃瓜
通知公告
学院动态
设备管理
学工动态
学工公示
校院制度
行业/校园资讯
通知公告
51吃瓜 > 通知公告 > 正文
通知公告
学院动态
设备管理
学工动态
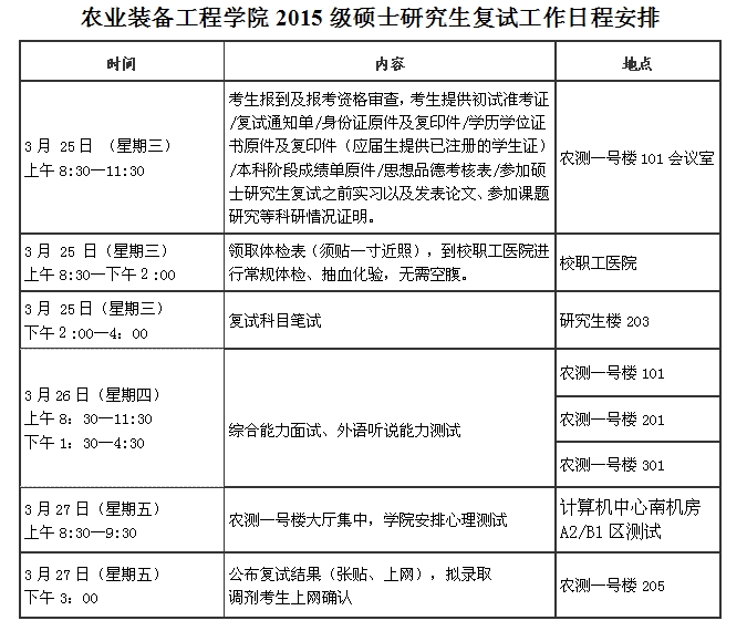
农装院2015级硕士研究生复试工作日程安排
发布日期:2015-03-23
浏览次数:
上一篇:
农装院2015年研究生复试调剂志愿考生进入复试名单
版权所有:51吃瓜 - 51吃瓜官网入口及最新爆料地址 Copyright © 2025 51cghub.org. All Rights Reserved
搜索